Power MOSFET IRFP460
この記事では、IRFP460仕様、PIN構成、並列接続方法、および電源、アンプ、溶接機器などのさまざまなユースケース、および過電流と過電圧に対する保護技術につい...
Nov 12
ビューのビュー: 5547
TDA7293
アンプは、高忠実度のオーディオアプリケーション用に細心の注意を払って設計されたシングルチップ積分回路です。この包括的な記事では、可能な交換、詳細なピンアウト構成、特徴的な機能、仕様、およびTDA7293の多様なアプリケーションの詳細な調査を提供します。これらの側面を理解することにより、さまざまなオーディオシステムでの使用に関する情報に基づいた意思決定を行い、高品質の音の再現を通じてリスニングエクスペリエンスを向上させることができます。
TDA7293
ST
TDA7293 ST进口 ZIP
In Stock: 129150 pcs

TDA7293
は、HI-FIオーディオシステム専用に設計された高度な高忠実度アンプ積分回路です。100Wの出力電力を供給し、最大120Vまでの電圧を耐える機能により、このICは優れたオーディオパフォーマンスを提供します。最適なパフォーマンスを確保するために、細心の注意を払って編成されたTRIレベルの構造を備えています。ドライブと出力段階の両方を担当するフィールド効果トランジスタで補強された双極トランジスタを搭載した微分入力ステージ。この設計は、低ノイズの生成、最小限の歪み、および例外的な電圧耐性の利点をまとめます。
TDA7293
ST
TDA7293 ST进口 ZIP
In Stock: 129150 pcs
TDA7293は、8Ωの荷重で±40Vで動作する場合、わずか0.005%の高調波歪みを維持しながら、印象的な100w出力電力を提供します。この優れたパフォーマンスは、真の高忠実度オーディオのために明確で邪魔されない音質を保証します。これらの保護手段は、要求の厳しい条件下でICの信頼できるパフォーマンスを保証します。シンプルな外部回路設計と15V/μsのスルーレートは、手付かずのオーディオを提供する機能をさらに強化します。
TDA7293の代替品として機能する他のパワーアンプICSは次のとおりです。
-
LM1875
LM1875
NS
LM1875 NS/TI NA
In Stock: 1356 pcs
-
LM3886
LM3886
NS
1141
In Stock: 2200 pcs
-NTE7165
-
TDA2050
TDA2050
ST
TDA2050 ST TO220-5
In Stock: 1456 pcs
-
TDA7294
TDA7294
STM
TDA7294 ST原装特价出售 ZIP
In Stock: 1450 pcs

TDA7293
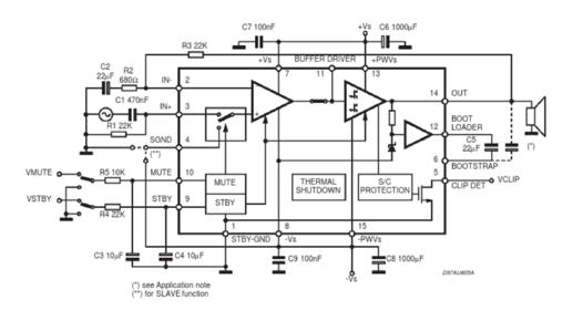
集積回路(IC)は、合計15個の一意のピンを備えており、それぞれがその動作に複雑に関与しています。高出力オーディオ増幅における信頼性で知られるTDA7293のPIN構成を理解することは、そのパフォーマンスを豊かにします。
TDA7293
ST
TDA7293 ST进口 ZIP
In Stock: 129150 pcs
ピン1は、負電力供給(V-)を接続するために指定されており、マイナス電圧を提供するためにアンプ回路で一般的に必要です。この接続は、ICのデュアルサプライ操作に最適です。安定したクリーンな負の供給を確保すると、オーディオの品質とノイズレベルの抑制が向上します。
ピン5は、入力信号グラウンドとして機能します。このピンの適切な接地は、オーディオ出力のハムやその他の不要なノイズを最小限に抑えるのに適しています。接続された地面は妨害を減らすことができます。
ピン7は、非反転入力(in+)として機能し、入力信号は一般的なアンプ構成で直接供給されます。この接続の精度は、全体的な信号の整合性と応答に影響します。
ピン8は反転入力(in-)であり、多くの場合、位相の問題を回避するために正確な取り扱いを必要とします。このピンを慎重に管理することで、オーディオプロダクションのより明確な位相アラインメントが保証されます。
ピン9は、スタンバイピン(STBY)とも呼ばれるコントロールピンで、運用状態と非運用状態の間でICを切り替えるために使用されます。このピンを適切に制御することで、エネルギー効率の高い動作が可能になり、デバイスの寿命が拡大し、より持続可能な消費電力に貢献します。
TDA7293
は、調整可能な入力感度の利便性を提供し、異なる信号レベルを簡単に処理できるようにします。この適応性は、さまざまなアプリケーション全体で有益であることが証明されています。消費者グレードのオーディオ機器であろうとオーディオシステムで使用されるかどうかにかかわらず、頻繁に発生するさまざまな入力レベルを簡単に管理します。
TDA7293
ST
TDA7293 ST进口 ZIP
In Stock: 129150 pcs
アンプはシングルエンドモードをサポートします。シングルエンドモードは、簡単な典型的なオーディオアプリケーションとブリッジモードを処理し、より高い出力構成を提供し、より要求の厳しいアプリケーションで堅牢なオーディオパフォーマンスを提供するのに適しています。
TDA7293は4オームの負荷を管理することができ、歪みを最小限に抑え、オーディオ信号の忠実度を維持します。低抵抗の条件下で出力の整合性を保護することにより、高品質のオーディオ再生に対応します。この機能は、忠実度の高いホームオーディオシステムとサウンド強化セットアップの両方で高く評価されています。
最適な条件下で100Wの最大出力電力を提供するTDA7293は、強力なオーディオパフォーマンスを提供するように設計されています。その低総高調波歪み(THD)と高スルー率は、その優れた音質に寄与します。
100kΩの印象的な入力インピーダンスにより、TDA7293は、信号損失のないさまざまな入力ソースとのシームレスな互換性を保証します。その周波数応答は20Hzから20kHzまで及び、人間の聴覚の完全なスペクトルをカバーしています。この包括的な範囲は、正確なオーディオの再現を保証し、幅広いアプリケーションで有益であることが証明されています。
チップの寿命と信頼性を確保するために、TDA7293が統合します。
- 過剰な保護
- 過電流保護
- 短絡保護
チップを保護するだけでなく、多様な動作条件での信頼性を高めます。このレベルの保護により、特に変動と予測不可能な条件がリスクをもたらす可能性のある環境では、一貫したパフォーマンスが保証されます。
TDA7293
の技術的パラメーターと
TDA7293
ST
TDA7293 ST进口 ZIP
In Stock: 129150 pcs
TDA7293V
共有された設計および電気特性との類似性を示します。これらの2つのモデルには、パワーと回復力があり、オーディオ機器から高忠実度のホームサウンドシステムに至るまでのアプリケーションを見つけます。それらの汎用性は、さまざまなオーディオアプリケーションで広範囲にわたる使用に反映されています。
TDA7293V
STMicroelectronics
IC AMP AB MONO 100W 15MULTIWATT
In Stock: 5258 pcs
|
属性 |
詳細 |
|
メーカー |
stmicroelectronics |
|
パッケージ/ケース |
マルチワット-15 |
|
パッケージングタイプ |
チューブ |
|
寸法(L X W X H) |
19.6 mm x 5 mm x 10.7mm |
|
供給電圧範囲 |
12V〜50V |
|
出力電力 |
100 W |
|
アンプクラス |
クラスAB |
|
電力散逸 |
50 W |
|
トータルハーモニック歪み(THD) |
0.01% |
|
得 |
80 dB |
|
電源拒絶比率(PSRR) |
75 dB |
|
入力バイアス電流 |
1μA |
|
動作温度範囲 |
0°C〜70°C |
|
取り付けタイプ |
穴を通して |
|
チャネルの数 |
1 |
|
ピンカウント |
15 |
|
製品カテゴリ |
オーディオアンプ |
TDA7293
は、ステージシステムやスタジオモニターなどのオーディオギアで使用されます。このICは、その高出力とオーディオパフォーマンスのために際立っており、ライブパフォーマンスの複雑さとスタジオ環境での正確なオーディオの再現に対応する堅牢な音質を提供します。増幅の安定性と明確性は、記録とライブサウンドの両方を高めます。
TDA7293
ST
TDA7293 ST进口 ZIP
In Stock: 129150 pcs
スタンドアロンのパワーアンプモジュールとして、TDA7293はアンプボードやオーディオレシーバーなどのデバイスで役立ちます。このICを統合することにより、これらのデバイスはオーディオ信号の例外的な増幅を実現し、最も複雑なサウンドの詳細を精度で拡大します。多くの消費者およびオーディオデバイスの設計と効率に影響を与えることは、オーディオ信号チェーンの強化において、その多用途で信頼できる性質を示しています。
TDA7293は、テレビやマルチメディアプレーヤーを含むモダンなエンターテイメントのセットアップでは、高度なオーディオ増幅を保証します。優れた音質は、システム全体を強化するのに理想的です。一貫した高解像度のオーディオ出力を提供し、没入型の視聴体験とリスニングエクスペリエンスの要求を満たし、マルチメディアコンテンツに完全に包まれるようにします。
ホームオーディオシステムの場合、TDA7293はプリアンプとステレオアンプのコンポーネントです。高品質のサウンドを提供することにより、ホーム環境を洗練されたオーディオに変換します。
その具体的な貢献には、ホームシアター内のさまざまなスピーカーの構成を推進し、多様なリスニング環境全体で例外的な健全な明確さとボリュームを求めるオーディオファンのニーズに応えることが含まれます。
カーオーディオシステムでは、TDA7293は車内スピーカーに強力でクリアなサウンドを提供します。自動車サウンドシステムのTDA7293などの高性能オーディオコンポーネントは、旅行中のオーディオ品質の重要性を強調しています。高出力の容量と健全な忠実度を提供し、乗客にとって楽しいオーディオ環境を確保します。
デュアルチャネルオーディオパワーアンプとして動作するTDA7293は、多様なオーディオセットアップやホームシアターシステムのスピーカーを運転するのに最適です。さまざまな動的な範囲を処理し、異なるボリュームでサウンドの完全性を維持する能力により、優れたサウンドの再現のための信頼できる選択肢となります。
TDA7293
は100Wを供給することができ、最大120Vの電圧で動作し、中程度の出力を必要とするアプリケーションに適しています。中電力オーディオシステムで忠実さと安定性を維持する能力は、その汎用性を強調しています。
TDA7293
ST
TDA7293 ST进口 ZIP
In Stock: 129150 pcs
TDA8954
±12.5V〜±42.5Vの間で動作し、±41Vで最大2x210Wを供給するように設計されています。BTL(Bridge-Tied Load)モードでは、実質的な420W出力を実現できます。これにより、効率と出力が役立つ高出力オーディオアプリケーションにTDA8954のフィッティングが可能になります。
TDA8954
NXP
7105
In Stock: 50400 pcs
TDA8954は、多くの場合、高出力の取り扱いと効率的な熱管理を要求するアプリケーションに選択されます。
TDA7293は、マルチワット15パッケージを利用しており、入力段階で双極トランジスタとドライブおよび出力段階でDMOS FETを使用するハイブリッド設計を備えています。この組み合わせにより、直線性と効率性のバランスをとることができ、歪みを最小限に抑えた高品質のオーディオを提供します。その構成は、健全な複製を求めている人々にアピールします。
HSOP24パッケージに収容されたTDA8954は、出力段階にMOSフィールド効果トランジスタを採用しています。MOSFETを使用すると、高速のスイッチングと効率性が保証され、特性はクラスDアンプに固有の特性です。この技術的選択は、コンパクトな設計とより高い電力効率を必要とするアプリケーションに最適です。
TDA8954は、スペースと冷却が限られているシステムでの利点をしばしば紹介し、物理的な制約が革新的なソリューションを必要とするアプリケーションを示唆しています。

ICとヒートシンクの間にサーマルペーストを適用すると、熱伝達効率が向上します。これは、最適な動作温度を維持し、デバイスの寿命を延ばすのに最適です。PCB上の星地レイアウトは、グランドループと関連するノイズを減らします。これは、サウンドを色付けし、全体的なオーディオに影響を与える可能性があります。デカップリングコンデンサを
TDA7293
の電源ピンの近くに配置すると、安定した動作が保証され、振動の可能性が減り、それによってオーディオ信号の完全性が維持されます。
TDA7293
ST
TDA7293 ST进口 ZIP
In Stock: 129150 pcs
抵抗器やコンデンサなどの高品質のパッシブコンポーネントは、オーディオの品質に影響を与えます。これらのコンポーネントに投資すると、リスニングを高めることができます。精密抵抗器は信号の明確さを維持しますが、低ESRコンデンサは歪みを減らすのに役立ちます。これらの選択は、忠実度の高い音の再現を達成することに貢献します。
TDA7293回路のパフォーマンスを確認するには、さまざまなテストを実施してください。
- 出力、歪みレベル、および周波数応答を測定します。
- 信頼できる長期運転を確保するために、さまざまな負荷条件下で熱性能を評価することを強調します。
- オシロスコープと信号ジェネレーターの使用:
- 正弦波信号でアンプを駆動します。
- 既知の負荷抵抗器に配信される電力を計算して、出力電力を測定します。この手順は、歪みなしで期待される電力を提供するアンプの能力を検証します。
- 歪みアナライザーを使用して、総高調波歪みとノイズ(THD+N)を測定します。
- さまざまな入力レベルと周波数の下で歪み特性を観察すると、アンプの直線性に関する洞察が得られ、多様な条件下でのパフォーマンスの詳細な理解が提供されます。
TDA7293
の障害を診断するには、マルチメーターを使用してプロセスを開始し、次のような電源電圧を確認します。
TDA7293
ST
TDA7293 ST进口 ZIP
In Stock: 129150 pcs
- ピン13
- ピン15
- ピン7
- ピン8
異常が検出されたら、これらのピンをさらに分離して、電源回路を詳細に精査します。実用的な経験は、ここでの矛盾はしばしば電圧調節段階の問題に起因することを明らかにしており、これにより徹底的な検査が促されるはずです。この段階で発生する可能性のある頻繁なヒューマンエラーは、自信過剰または単純な監視に起因する可能性があることに注意する価値があります。
次に、重要なピンと地面の間の抵抗を測定します。この文脈における低抵抗の読み取りは、潜在的な内部損傷を示しています。内部コンポーネントの障害は、予期しない抵抗値として現れることが多く、抵抗の突然の低下は、短絡装置またはその他の内部ショーツを示唆する可能性があります。マイナーなバリエーションは重大な根本的な問題を示す可能性があるため、このステップには忍耐と詳細に対する鋭い目が必要です。
その後、スタンバイ(ピン9)とミュート(ピン10)のピンで電圧を確認します。これらの電圧の異常は、サイレント出力をもたらす可能性があります。
実際の診断では、これらの機能の制御論理がアンプの適切な動作に不可欠であることが観察されています。予想される電圧からの偏差は、多くの場合、制御回路や不適切な接地の問題を示唆しています。このタイプの問題に繰り返し遭遇するという感情的な犠牲は、疲労につながる可能性があるため、このステップに系統的な精度でアプローチすることが重要です。
TDA7293は、MultiWatt15パッケージに収容された高度な統合オーディオクラスABアンプです。多くの場合、ホームステレオシステムや駆動型スピーカーなど、高忠実度(HI-FI)アプリケーションで使用されます。例外的な音質を提供することで知られているため、さまざまなオーディオセットアップにシームレスに適合し、オーディオファンとカジュアルなリスナーの両方の好みに応えます。
代替案を求めるとき、TDA7294は顕著なオプションです。同様の機能を提供しますが、パフォーマンス特性の微妙な変動がしばしば観察されます。これらのコンポーネントは、堅牢なオーディオ増幅用に設計されており、それらの間の決定は、プロジェクトの特定の要件と制約にかかっている可能性があります。
インドでは、stmicroelectronics TDA7293VオーディオアンプICは約Rsから始まります。ユニットあたり523。この価格は、コンポーネントの高度な機能と信頼性の高いパフォーマンスを強調しているため、多くのオーディオシステムよりも好ましい選択肢となっています。コストの変動は、購入量やサプライヤーなどの要因に応じて発生する場合があります。
TDA7293は通常、ホームシアターのセットアップやステレオアンプなど、オーディオパワー増幅システムで採用されています。その主な機能は、音質と出力を強化することです。オーディオ構成のパフォーマンスを改善することにより、明確さと深さの深さを保証します。
TDA7294とTDA7293の両方に同様のスルーレートがありますが、明確な違いが際立っています。TDA7293は、より広い電圧範囲とより高い出力電力をサポートし、より広いダイナミックレンジにつながります。これは、より多くの忠実度を持つより広範な周波数を処理できる、より多くのオーディオ複製に変換されます。これらの特性により、TDA7293は、優れたサウンドダイナミクスと最高層のオーディオパフォーマンスを必要とするアプリケーションに有益です。
TDA7293アンプは、高忠実度のオーディオアプリケーション用に細心の注意を払って設計されたシングルチップ積分回路です。この包括的な記事では、可能な交換、詳細なピンアウト構成、特徴的な機能、仕様、およびTDA7293の多様なアプリケーションの詳細な調査を提供します。これらの側面を理解することにより、さまざまなオーディオシステムでの使用に関する情報に基づいた意思決定を行い、高品質の音の再現を通じてリスニングエクスペリエンスを向上させることができます。
Apr 16
ビューのビュー: 368
Apr 16
ビューのビュー: 295
Apr 16
ビューのビュー: 260
Apr 16
ビューのビュー: 217
Apr 15
ビューのビュー: 421
Apr 15
ビューのビュー: 389